广东联通基于集团用户中心,以资源精准配置、安全生产为目的,开展基于全生命周期的全域工号实名安全管理,构建数字化工号安全管理体系和运营体系,防范工号安全使用风险,实现工号数字化智慧化安全运营。通过工号实名实人安全管理,解决核心生产系统工号管理规范实施不到位,工号共用、借用、盗用等问题;通过工号人员效能数据治理,数据赋能人效生产作业透明,确保工号与实际作业人准确对应,解决人与作业产能不匹配问题,助力“用工、产能、薪酬、作业”四透明;通过工号全在线流程数字化,确保工号全生命周期可视可管,解决工号管理效率低问题;通过工号黑红黄绿牌反诈骗,建立自动化、无纸化的工号黑红黄绿牌运营机制,确保及时发现风险工号,解决风险工号难识别问题。
效益上,工号集约化管理,新建系统无需自建工号管理模块、双因子认证能力、活体认证能力,每年预计可节约90万元;工号人员效能数据治理为生产作业四透明提供了人效数据准确性的保障,提升四透明数据准确率30%,月均节省人工成本200万元;工号全在线流程数字化,工号管理员工号管理效率提升20%,节约运营资金360万;工号黑红黄绿牌运营,涉诈数据溯源工作量从3人投入缩减至1人,每年节约人工成本 40.8万元。
方案先进性
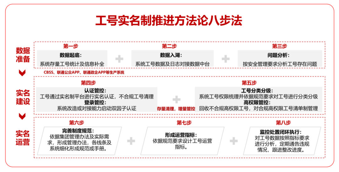
(一)、工号实名实人安全管理:人员工号主数据驱动实名认证
以身份证为唯一标识,构建1:1:N(一人一证一活体多个系统多个工号)工号底层逻辑,基于人员工号主数据驱动全生命周期工号实名安实人安全管理,构建工号实名推进八步法、工号纳管标准化对接六部曲,实现全域工号纳管,分三个阶段逐步深入,实名实人管理、分类分级授权、可审计可追溯。并建立常态化运营机制对异常工号行为进行监控,逐步实现工号数字化、规范化管理。
(二)、工号人员效能数据治理:赋能一线人员作业四透明
依托数据中台的能力底座,汇聚员工基本信息,以员工身份证为唯一标识,以工号管理为核心,以岗位行为特征模型为抓手,推动N码合一,人员信息与工号强关联,规范一线人员与工号新增、调动、退出流程,保障人员数据一致、准确。打造了“用工、产能、薪酬、作业”数字化员工体系。
(三)、工号全在线流程数字化:工号全生命周期智慧运营
通过重塑工号管理流程,统一全域系统工号管理,从员工工号创建、生效、失效,员工工号的登录使用及后续稽核、产能统计,依托共享能力形成IT流程化闭环模式,形成全流程贯通的自动运转流程能力,解决了工号分散、流程断点、管理低效问题。
(四)、工号黑红黄绿牌运营:电信反诈助力高质量发展
建立工号红黄牌绿管理体系,依托集团大数据及数据模型设计,实现工号红黄牌绿管理机制,稽核违规工号,并针对黑名单人员进行有效限制,及时遏制潜在风险,防止非法事件发生;同时实现自动化运营,基于总部能力开放平台,通过工单、待办、短信做到无纸化、自动化的红黄绿牌运营机制,加快办公效率及溯源涉诈号码效率。
方案效益性
(一)、经济效益
1.工号实名制为生产作业四透明提供了人效数据准确性的保障,从6月至8月,提升四透明数据准确率30%,节省人工成本200万元。
2.工号集约化管理将全省工号管理员从2225人缩减至442人,折算成全职人员可节省25名管理员(中级工程师,1.7万元/月),每年可节省510万人工成本。
3.新建系统无需自建工号管理模块、双因子认证能力、活体认证能力,投入成本165万元,预计可节省900万(3万*300=900)建设成本,每年节约900万*15%=90万元。
4.通过工号实名制对人、工号、系统作业进行数据关联后,涉诈数据溯源的工作效率从1天提升至1小时,涉诈数据溯源工作量从同时3人投入缩减至1人(中级工程师,1.7万元/月)。每年节约人工成本 40.8万元。
5.工号数量从100万清理至19.4万工号,工号管理员从2225个清理至442个,清理离职人员2642人。减少了80%的凭证风险,预计产生经济收益1234.24万。
综上测算,此项目实际节省成本(200+900-165)=935万元,预计经济效益(510+90+40.8+1234.24)=1875.04万元/年。
(二)、社会效益
1.基于全生命周期的全域工号实名安全管理体系是集团用户中心工号统一实名管理的重要一环,cBSS实名实人全流程管理成果正由用户中心进行孵化,该成果已在湖南、四川使用,年内推广全国。
2.依托数据中台的能力底座,汇聚员工基本信息、多个系统的员工工号信息、组织架构信息等基本数据,封装对外提供登录认证、活体认证、实名打标能力、工号统一汇聚能力、校验查询等5项能力,可提供共享服务。
(三)、管理效益
1.流程化自动化工号管理,从员工工号创建、生效、失效,员工工号的登录使用及后续稽核、产能统计,依托共享能力形成IT流程化闭环模式,形成全流程贯通的自动运转流程能力,形成数字化工号管理体系,达到降本提效目标,并实现标准基础数据标准化以及标准数据共享,从而整体上提升公司的管理水平。
2.工号安全风险系数降低25%,工号安全管理健康度提升1.5个基点。
方案示范性
(一)、技术创新示范性
1、数据治理赋能校准员工信息
基于DAMA DMBOK的数据管理理论框架,并结合工号数据治理管理在电信行业中的实践经验,进行工号数据治理,实现员工基本信息数据、员工所在的组织架构基础数据、员工工号数据标准化,并提供共享能力,从主数据管理、数据质量管理、数据编码管理等方面明确了员工工号相关数据资源管理。
2、共享能力接口,助力数字化转型
通过对总部自然人OCR识别、身份认证、人脸比对、活体唇动四大能力进行二次封装,构建一套完整的实名认证流程机制,提供实名认证能力、活体登录能力、人员主数据服务能力等,赋能各个业务系统调用。
(二)、管理创新示范性
通过开展全域工号实名实人治理,统一纳管全域系统工号,将人员基本信息与工号统一汇聚到用户中心标准化管理,补强工号管理全流程各环节,实现员工工号管理的数字化、透明化。提升工号相关数据的质量,包括员工身份基础信息、身份认证信息,工号申请安全承诺信息,工号实名登录记录信息、工号实名情况、工号实名人员信息等数据的质量;通过以员工身份证为唯一标识,以工号管理为核心,以岗位行为特征模型为抓手,打造“用工、产能、薪酬、作业”数字化员工体系,提升管理效能,降低管理成本,并进一步推动公司推动数字化转型。
方案获奖情况
专利申报书名称:一种系统工号实名制管理的方法
专利申请名称:一种对象管理方法、装置及存储介质



图片


示范案例(项目)的相关信息
示范案例一
一、案例名称
防范电信网络诈骗,筑牢数据安全防线
二、案例简介
通过工号实名管理平台能力建设,建立工号红黄牌绿管理体系,依托集团大数据及数据模型设计,实现工号红黄牌绿管理机制,稽核违规工号,并针对黑名单人员进行有效限制,及时遏制潜在风险,防止非法事件发生;同时实现自动化运营,基于总部能力开放平台,通过工单、待办、短信做到无纸化、自动化的红黄绿牌运营机制,加快办公效率及溯源涉诈号码效率。封装工号实名制红黄绿牌通用能力、赋能各个业务系统实时调用,解决重复开发痛点的同时,进行工号红黄牌的全生命周期管理,实现集团工号红黄牌管理的数字化、透明化。
三、案例特点
在数据安全体系基础上,践行社会责任,建立电信反诈体系应用,首先通过源头管控和技术反制相结合,开展反诈模型研究,建设沃猎网防诈系统;基于大数据、知识图谱和机器学习技术,针对原始话单、公安涉案、12321举报等海量数据,将涉诈人、事件、行为关联形成动态、实时的图谱 描绘,并进行深度分析,进行风险用户识别,实现精准反诈打击,构建“事前”精准防护能力,实施源头定位管控。在用户开卡前,甄别风险用户,分红黄黑用户等级,实施精准拦截,实现断卡源头管控,防范入网诈骗,并基于智能感知诈骗电话防范治理平台提供全方位的反诈治理技术支撑;同步对内整顿从业人员,建立工号黑名单和红黄牌监控机制,对风险从业人员进行黑名单管理;对生产系统建立工号“红黄绿”监控清理机制,发现风险工号立即处置,对涉及信息安全、低效能、存在使用风险等十二种场景工号进行常态化监控,滚动开展工号清理工作,从内部管理上夯实责任和管控风险,从而实现内外兼修,全链结合重拳打击电信网络诈骗。
四、效果效益
2022年,日均拦截异常开卡业务1200多起,拦截从业人员黑名单6176个,不合规红牌工号停用10146个,累计清理风险工号10000余个,工信部通报涉案量较高峰期下降75%,公安通报涉案量较高峰期下降63%,工号安全管理系数提升25%。
示范案例二
一、案例名称
cBSS工号实名实人管理
二、案例简介
广东联通采用用户中心整套工号管理原子能力及流程,开展全域工号实名实人治理,将人员基本信息与工号统一汇聚到用户中心标准化管理,充分利用自然人等平台的能力,并沉淀了工号同步对账能力、实名打标能力、实名查询能力、实名认证能力、移动端活体登录等能力,建立风险工号管理机制,建设数字化工号统一管理能力,实现cBSS实名实人全流程管理,成果2021年底孵化至湖南省分公司使用。
三、案例特点
通过开展全量工号实名治理确保工号实名认证、补强实人身份校验确保实人登录、通过运营监控确保异常监督到位,解决了核心生产系统工号共用、借用、盗用等问题。使用自然人平台共同研究,采用Face++人脸识别技术,包括对人脸检测和追踪算法优化、人脸关键点定位算法,能提供108个点定位、人脸1:1识别技术,在千分之一的误检率情况下,通过率超70%。实现工号使用前置安全校验和风险拦截,进一步深化工号安全运营体系,确保工号安全使用。
通过用户中心用户中心CBSS接口能力,获取省分用户中心CBSS工号文件完成解析,并依托定时任务实现数据入库,通过自动化脚本校验数据完整性,一致性。
四、效果效益
完善工号安全使用机制,通过登录前的实名和活体验证,实现风险问题前置拦截。湖南已调用实名65104次,实名工号占比达90%以上。
示范案例三
一、案例名称
cBSS工号实名实人管理
二、案例简介
广东联通采用用户中心整套工号管理原子能力及流程,开展全域工号实名实人治理,将人员基本信息与工号统一汇聚到用户中心标准化管理,充分利用自然人等平台的能力,并沉淀了工号同步对账能力、实名打标能力、实名查询能力、实名认证能力、移动端活体登录等能力,建立风险工号管理机制,建设数字化工号统一管理能力,实现cBSS实名实人全流程管理,成果2022年9月孵化至四川省分公司使用。
三、案例特点
通过开展全量工号实名治理确保工号实名认证、补强实人身份校验确保实人登录、通过运营监控确保异常监督到位,解决了核心生产系统工号共用、借用、盗用等问题。使用自然人平台共同研究,采用Face++人脸识别技术,包括对人脸检测和追踪算法优化、人脸关键点定位算法,能提供108个点定位、人脸1:1识别技术,在千分之一的误检率情况下,通过率超70%。实现工号使用前置安全校验和风险拦截,进一步深化工号安全运营体系,确保工号安全使用。
通过用户中心用户中心CBSS接口能力,获取省分用户中心CBSS工号文件完成解析,并依托定时任务实现数据入库,通过自动化脚本校验数据完整性,一致性。
四、效果效益
1、对从业人员操作业务系统的工号申请过程增加了实名认证动作,以1人1证与工号进行强关联,通过身份证真实性校验及活体信息采集比对方法:保证真实的自然人从业申请工号,通过活体认证和人脸识别校验确认本人申请工号,且人证一致本人申请。
2、从工号管理角度,强化工号申请人的身份认证,落实工号安全责任,保障业务数据安全。
示范案例四
一、案例名称
基于工号风险探针的工号安全运营模型
二、案例简介
针对不同角色人员分类指标运营,多维度开展工号运营,沉淀了活跃度、风险度、合规率、工号分布等指标模型,数享平台作为运营数据的入口,汇聚了全域全系统工号运营数据,实现工号全生命周期运营数据在线化可视化。
三、案例特点
构建了工号探针模型:与智慧审计、智慧纪检协同,共同开发异常登录、离职未停等风险防控探针模型。
1、离职模型:人员离职后工号自动失效,针对未失效数据进行监控和通报,限期解决;
2、转职模型:转职人员清单做自动分类,实现自动失效,不能失效的自动生成工单由系统负责人失效。
3、异常登录模型:针对工号跨省登录、非工作时间登录、高频登录、登录失败次数异常、静默账号、离职人员登录等异常情况进行监控。
四、效果效益
1、建立离职人员工号稽核闭环流程
通过工号实名制推动公司建立离职人员负向稽核流程,由工号管理员按周清理,由系统工号管理员归属部门主责,已清理55名离职人员工号。
2、离职人员稽核模型建立及运营
通过工号实名制系统与人力HR2.0关联建立离职人员识别模型,实现按周对离职工号进行运营和监管,累计派发离职人员清理工单55人次,在安全防控方面成果显著。
示范案例五
一、案例名称
基于RBAC模型的工号权限控制与安全审计
二、案例简介
基于省公司工号实名制管理体系,广州联通工号权限管理基于RBAC模型进行权限控制,结合数据的级别判定实现数据权限管控,同时会对企业中的各个应用系统纳管和改造,在改造后与工号实名制平台进行对接。对登录中的异常情况进行处置,其次在进行闭环管控、追溯工号异常行为情况。通过工号实名的运营审计,实现工号的监督检查与稽核。目前已经应用于cBSS系统、联通公众APP、新客服系统、手网厅、联通政企APP、综合调度系统、公众运营平台、政企运营平台以及全客运营平台。
三、案例特点
1、RBAC模型角色权限访问控制
通过对人员-工号-岗位-角色-权限的关联,对岗位角色权限梳理,对角色权限大幅收敛,在员工岗位变动后可准确调整角色权限,在专项工作安排时精准叠加角色权限,在渠道需要协同时合理关联角色权限。
2、六大审计有效管控工号权限
为了能够更好的对工号实名制体系进行有效性的监督,基于省公司工号实名实人认证体系,广州联通在cBSS权限管理应用六个方面的审计,包括:工号审计、授权管理审计、认证访问审计、关键操作审计、敏感数据操作审计、敏感数据自动化审计等。
4、工号数据入湖
同时各应用系统应将系统的登入以及登出日志和操作日志入湖,通过数据分析、数据模型开发实现工号持续审计能力,发现工号违规使用现象或风险。
四、效果效益
1、对cBSS系统7个部门35个岗位151个角色2730个菜单进行了梳理,清理了55个数据角色,新权限体系共有38个基本角色和45个专项角色,进行了大幅的收敛,便于可管可控。完成合作渠道和存量渠道4133个工号的新角色赋权,完成占比为42.4%。
2、系统的服务模式和运营机制可以被推广到全省甚至全国的工号管理工作建设上。